16,2% des entreprises de haute technologie donnent la priorité à l’engagement des clients. 15,5% prévoient d’accroître leurs investissements dans l’amélioration de l’expérience client. Qu’est-ce que cela vous dit ?
Cela signifie que l’expérience utilisateur quitte le domaine des designers et devient un pilier pour toute entreprise ayant une présence en ligne, qu’elle soit toute nouvelle ou qu’elle soit sur le marché depuis des années. C’est probablement la raison pour laquelle tant de grandes entreprises se tournent vers les tests d’ergonomie pour déceler les problèmes et améliorer leurs produits et leurs sites.
- Sales Hacker a utilisé les commentaires des utilisateurs pour accroître l’engagement, susciter la fidélité et améliorer ses stratégies de contenu grâce à des informations fournies par les utilisateurs.
- Un opérateur de jeux de hasard sportifs en ligne, Stan James (maintenant Unibet), a utilisé les résultats des tests d’ergonomie pour doubler son taux de conversion de 1,5% à 3% d’un mois sur l’autre.
- La liste des succès ne s’arrête pas là. N’hésitez pas à consulter d’autres études de cas.
Donc, si vous n’êtes pas déjà dans le train de l’ergonomie, il est temps de monter à bord. Dans ce guide, nous vous guiderons pas à pas à travers tout ce que vous devez savoir pour effectuer des tests d’ergonomie de sites
- Étape 1 : Déterminer les paramètres et créer des analyses de tâches
- Étape 2 : Identifier le meilleur type de test
- Étape 3 : Trouver des participants valides
- Étape 4 : Décider quand, où et qui
- Étape 5 : Rincer et répéter
Étape 1 : Déterminer les paramètres et créer des analyses de tâches
Tout d’abord, vous devez déterminer vos paramètres de mesure. Les tests d’ergonomie peuvent mettre au jour toute une série de problèmes, mais s’ils ne visent pas à déterminer des paramètres précis, ils ne vous permettront pas d’utiliser efficacement votre temps – ou votre argent.
Il y a trois indicateurs sur lesquels on s’entend généralement dans les tests d’ergonomie :
- Efficience
- Efficacité
- Satisfaction
Voici un bref aperçu de ce que ces paramètres impliquent habituellement :

Bien qu’à première vue, ces trois mesures semblent simples, elles sont chacune leur propre poupée russe de questions, et il n’y a pas de réponses universelles.
- Quels sont les objectifs de l’utilisateur ?
- Quelles étapes doivent être effectuées pour atteindre ces objectifs ?
- Comment l’effort est-il mesuré ?
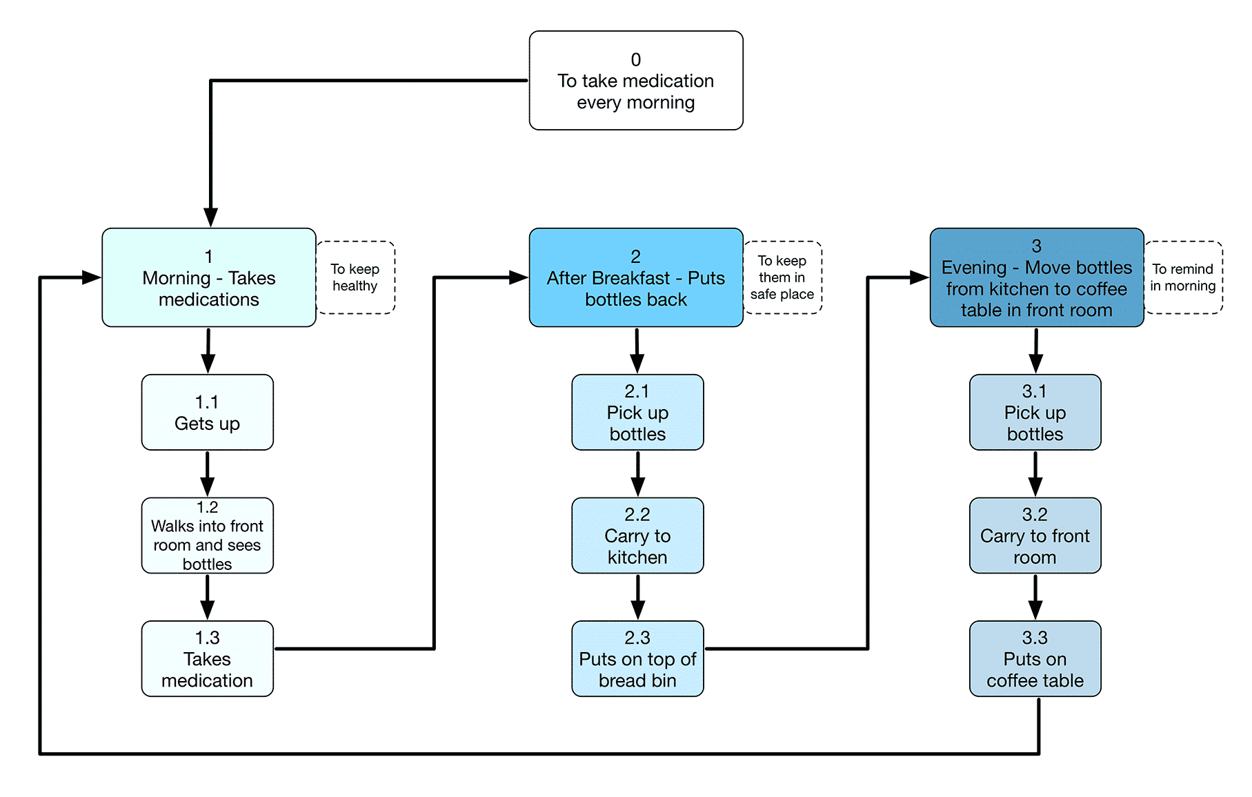
Heureusement, il existe un moyen facile de répondre à ces questions en créant ce qu’on appelle une analyse des tâches. Les analyses de tâches sont populaires parce qu’elles vous permettent de mesurer directement deux des mesures les plus populaires en matière de convivialité : les taux d’achèvement des tâches et le temps consacré aux tâches.

Voici comment ça marche. Vous commencez par un objectif global. Dans l’exemple ci-dessous, l’objectif est de prendre des médicaments quotidiennement.

Vous décomposez ensuite le but en étapes nécessaires pour atteindre l’objectif. Ces tâches sont également appelées sous-tâches. Aucune étape n’est trop petite.
Une fois terminé, vous avez une image théorique du chemin qu’emprunte un utilisateur pour atteindre un objectif. Vous pouvez ensuite utiliser votre analyse des tâches pour définir des paramètres basiques d’efficacité et d’efficience. Essayons d’en faire un.
Pour commencer, dirigez-vous vers Lucidchart. Inscrivez-vous pour ouvrir un compte en cliquant sur le bouton « Inscription gratuite » dans le coin supérieur droit ou au milieu de l’écran. Vous serez amené sur cette page et vous aurez l’occasion de commencer un essai. Pour l’instant, faites défiler vers le bas jusqu’à ce que vous voyiez le bouton bleu « Démarrer un compte gratuit » et sélectionnez ceci.

Une fois l’inscription terminée, vous accédez à cet écran de tableau de bord. Il y a beaucoup de modèles parmi lesquels choisir, mais pour l’analyse des tâches, il est souvent plus facile de commencer avec un organigramme. Choisissez la deuxième option pour avoir un aperçu des modèles d’organigrammes disponibles.

Choisissez la première option, « diagramme vide ».

La page suivante comportera une toile vierge. Utilisez le panneau de gauche pour ajouter des formes. Si vous n’êtes pas sûr de la forme à utiliser, passez la souris sur l’option jusqu’à ce qu’une fenêtre surgisse.
Dans la plupart des cas, une analyse des tâches utilise uniquement une forme carrée (processus) et une forme en diamant (décision), mais à mesure que vous construisez des flux de tâches plus complexes, il peut être utile de voir les autres formes.

Commencez à mettre des formes pour construire votre tâche. Ici, nous commençons par un simple flux de tâches pour construire ce cheminement. Pour ajouter du texte, double-cliquez quelque part dans les limites de la forme et commencez à saisir.
Lorsque vous êtes prêt à connecter des formes, cliquez sur les cercles blancs sur les côtés et faites glisser votre souris vers la forme suivante. S’il s’agit d’un triangle diamant (de décision), il ajoutera automatiquement « oui » et « non » à vos lignes.

Notez que si vous devez déplacer une forme, les lignes se repositionneront automatiquement pour rester connectées, alors n’hésitez pas à réorganiser votre graphique au fur et à mesure que vous le construisez.
Si vous voulez changer la couleur, la police, le trait, le style de flèche ou les lignes, utilisez le panneau supérieur en surbrillance du dessus.

Après avoir construit votre flux de tâches, allez dans « fichier » pour voir vos options de partage et de téléchargement. Vous pouvez exporter votre flux de tâches avec un arrière-plan transparent, sous forme de graphique vectoriel (SVG), ou sous forme de PDF, entre autres options.

Et voilà, vous l’avez ! Vous disposez maintenant d’une analyse des tâches à utiliser lors de la réalisation des tests et de la mise en place de vos paramètres. Il y a de fortes chances que vous modifiiez votre analyse des tâches une fois que vous êtes en train de tester, mais avoir au moins deux ou trois tâches à l’avance vous permet de guider vos tests d’ergonomie.

Après avoir construit vos tâches, il est temps de trouver le meilleur type de test pour votre site.
Étape 2 : Identifier le meilleur type de test
Les tests d’ergonomie peuvent prendre de nombreuses formes et varier en termes de difficulté et d’investissement. Le type de test qui convient le mieux à votre site dépend des paramètres et des tâches que vous avez définis lors de la première étape.
Ci-dessous, nous traiterons de trois types courants de tests d’ergonomie et de ce à quoi ils conviennent, ainsi que de quelques mentions honorifiques.
1. Trier les cartes
De loin le test d’ergonomie le plus simple et le plus rapide, un tri de cartes est un test instrumental pour l’architecture du site.

Si vous vous souvenez avoir joué à des jeux de cartes, les types de cartes sont similaires. Voici comment ça marche. Un tri de cartes peut être « ouvert », pour que les utilisateurs créent leurs catégories pour trier les cartes, ou « fermé », pour que toutes les catégories sont prédéfinies et inflexibles. Alternativement, comme le montre l’illustration ci-dessus, un tri de cartes peut être un « hybride » où les utilisateurs sont libres d’ajouter leurs propres catégories mais peuvent également utiliser des catégories prédéfinies.
Les utilisateurs commandent les cartes restantes, généralement des pages individuelles ou des étapes d’un processus, selon les catégories qui correspondent le mieux à leur modèle mental. La plupart des experts recommandent de coller de 30 à 60 cartes. Effectuer un tri de cartes est excellent pour voir comment les modèles mentaux de vos utilisateurs correspondent à l’architecture et au processus de tâches de votre site. Il peut révéler tout problème important au début du processus d’essai, comme il l’a fait pour le remaniement de Pottery Barn (comme on le voit ci-dessous).

Vous pouvez effectuer le tri des cartes à distance ou en personne. L’avantage le plus important de l’utilisation d’un test de tri de cartes est la vitesse à laquelle le test peut être effectué, bien que l’étape de l’analyse elle-même puisse prendre du temps.
Cependant, comme les types de cartes ne permettent qu’une intervention et une rétroaction limitées de la part des utilisateurs, elles ne devraient pas être considérées pour ceux qui veulent tester la satisfaction ou l’efficacité d’un site. Au lieu de cela, les types de cartes devraient être considérés comme votre test de première ligne pour l’efficacité, tandis que d’autres paramètres semblent mieux convenir à des types de tests d’ergonomie plus robustes, tels que l’étude de terrain.
2. Études de terrain
Une étude de terrain pour les tests d’ergonomie est exactement ce à quoi cela ressemble. Vous vous rendez dans l’habitat naturel de vos utilisateurs – là où ils sont le plus susceptibles d’utiliser votre site – et vous leur demandez de vous guider tout au long du processus tout en regardant leur écran dans un entretien semi-structurée.
Cette étude est aussi appelée enquête contextuelle.

Ne vous inquiétez pas, la gêne de regarder par-dessus l’épaule de quelqu’un s’estompe assez rapidement. 😉
Les études de terrain demandent beaucoup plus de temps que le tri des cartes, mais elles sont idéales pour tester les tâches et obtenir les retours directs des utilisateurs. Pour ceux qui veulent approfondir les questions d’ergonomie, les études de terrain sont la voie à suivre. Les enquêtes contextuelles sont la première stratégie déployée par le studio de conception d’expérience utilisateur MELEWI pour les produits d’entreprise ou « à usage limité ».
Avik Ganguli, consultant en conception UX chez MELEWI, explique :
Le MELEWI Contextual Enquiry Sprint est conçu pour s’intégrer directement dans le contexte de l’utilisateur : observer ce que les participants ont fait, ce qu’ils ont failli faire et ce qu’ils n’ont pas fait.
Vous pouvez voir comment MELEWI catégorise et explique les avantages de l’intégration dans le contexte d’une étude d’ergonomie ci-dessous.

Notez que les études de terrain peuvent être menées à distance, mais qu’elles perdent souvent en richesse de données. Nicole Fenton et Jamie Albrecht de 18F, l’agence de services numériques du gouvernement américain, soulignent ce point :
…Par exemple, la recherche contextuelle est plus utile lorsqu’on peut observer les gens dans leur environnement physique typique. Ne sautez pas du temps entre vos utilisateurs et vos collègues chercheurs.
3. Suivi oculaire
Si vous avez déjà vu une carte de chaleur de site, vous connaissez déjà les résultats des tests de suivi oculaire.

Des études de suivi oculaire sont utilisées pour déterminer où un utilisateur regarde sur la page et dans quel ordre. Plus la couleur de la carte de chaleur est profonde, plus l’utilisateur passe du temps à regarder cette section de l’écran.
Cela permet de déterminer où et quand les utilisateurs se désengagent de votre site. Cela met également en évidence les cas où le contenu n’est pas pertinent, comme c’était le cas pour le site de commerce électronique Pronto.

En révélant les domaines auxquels les utilisateurs de Pronto tenaient le plus, l’étude de suivi oculaire a permis à Pronto de redessiner une page d’accueil qui a augmenté ses prospects de 24% et le nombre de clics de 17%.
Comme les tests précédents, le suivi oculaire peut se faire en personne avec un équipement spécialisé ou à distance avec une webcam. Cependant, les tests à distance ne sont pas sans embûches.
Voici les avantages et les inconvénients de l’utilisation d’une webcam pour le suivi visuel :

Ce type de test d’ergonomie n’est pas aussi gratifiant qu’une étude sur le terrain de la satisfaction des utilisateurs, mais cela peut produire des données riches pour l’efficacité et l’efficience. Cela peut également aider à mettre en évidence les problèmes de navigation en mettant en évidence les endroits où les yeux des utilisateurs sautent ou manquent, mettant essentiellement votre site à travers l’objectif de l’œil de vos utilisateurs. Sur la base des commentaires reçus, vous pouvez améliorer votre design, la structure du site, la navigation sur le site, l’appel à action, etc.
Mentions honorifiques
Le tri des cartes, les études sur le terrain et le suivi oculaire ne sont pas les seuls tests d’ergonomie.
Les groupes de discussion, les tests A/B et les sondages sont tous des formes viables de tests d’utilisateurs qui peuvent récompenser les retours, mais ne devraient pas être considérés pour des refontes majeurse.
Maintenant, après avoir identifié les meilleurs types de tests pour vos objectifs, vous devez trouver des personnes à tester. Vous serez peut-être surpris de savoir combien il vous en faut.
Étape 3 : Trouver des participants valides
De combien d’utilisateurs avez-vous besoin pour effectuer un test d’ergonomie ? La norme de l’industrie est d’environ cinq. Selon un sondage de UserTesting, 33% des entreprises recrutent cinq utilisateurs ou moins et 41% entre six et dix.

La clé du sourçage des utilisateurs pour vos tests d’ergonomie est de s’assurer qu’il s’agit d’approximations valides par rapport aux utilisateurs réels. Le fait de ne pas valider les changements de conception avec votre base d’utilisateurs unique peut avoir des répercussions considérables. C’est ce que les concepteurs d’Icons8 ont découvert après avoir déployé une refonte et perdu près de la moitié de leurs utilisateurs.
C’est aussi la raison pour laquelle, chez Kinsta, nous avons intégré directement les ressentis des utilisateurs dans notre processus de refonte.
Cela dit, il arrive parfois qu’il faille trop de temps ou d’argent pour trouver des utilisateurs représentatifs pour atteindre les objectifs du test. Dans ces cas, des testeurs internes peuvent être utiles. Cette méthode d’essai, appelée « alimentation pour chien » (comme dans, manger votre propre nourriture pour chiens), a permis au Boston Globe d’obtenir de précieux ressentis qualitatifs sur les nouvelles fonctions de navigation. Regardez un peu ça :

Ainsi, les tests internes ont certainement leur utilité, mais seulement lorsque votre besoin de rétroaction rapide l’emporte sur les préoccupations relatives à la validité externe. Pour des tests valides qui récompensent à la fois les données quantitatives et qualitatives, vous avez besoin d’utilisateurs aussi proches que possible de vos propres utilisateurs.
Une façon possible de joindre ces utilisateurs consiste à envoyer un sondage rapide à la liste de diffusion électronique de votre entreprise afin de présélectionner les participants potentiels. Si vous associez le sondage à une incitation, même si cela n’est pas garanti, vos taux de participation augmenteront, et vous aurez un bassin d’utilisateurs réels de vos produits à tester.
Même une simple incitation de 5$ peut augmenter considérablement vos taux de participation, selon une étude de Gallup.

Vous pouvez utiliser des platesformes d’enquête telles que SurveyMonkey et Google Forms, ou si vous utilisez un site WordPress, vous pouvez utiliser des constructeurs de formulaires pour saisir les informations des participants potentiels. Nous sommes de grands fans de Hotjar et nous l’utilisons chez Kinsta.
Cela dit, il y a de nombreuses raisons pour lesquelles les vrais utilisateurs du site peuvent ne pas être viables. Pour cela, il existe des platesformes payantes sur lesquelles vous pouvez trouver des utilisateurs par procuration pour une somme modique. Jetons un coup d’œil à certains d’entre eux.
UserTesting
Utilisé par certains des plus grands noms de l’industrie du design et au-delà, UserTestingo offre une plateforme de test pour les professionnels de l’ergonomie, les spécialistes du marketing, les propriétaires d’entreprises, les développeurs de jeux, et plus encore.
Robuste et complète, cette plateforme de test peut vous connecter avec des utilisateurs par procuration et vous fournir des résultats en deux heures seulement. Notez que c’est l’une des seules plateformes où vous pouvez organiser des tests en direct.

Userlytics
Utilisée par Google, Userlytics est une autre plateforme robuste avec des prix moyens et une qualité inégalée. En fournissant des vidéos enregistrées, le panel de test d’Userlytics compte plus de 200 000 utilisateurs, ce qui fait qu’il est très facile de trouver les utilisateurs par procuration idéaux.
Ce qui distingue Userlytics de ses concurrents, c’est sa gamme de personnalisation. Offrant une logique de branche unique, les tests par Userlytics peuvent être structurés pour effectuer des flux de tâches multiples et divergents.

Maintenant, il est temps d’effectuer votre test – ce qui signifie qu’il est temps de décider où, quand et qui sera impliqué.
Étape 4 : Décider quand, où et qui décider
Vous pouvez respirer à cette étape : le plus dur est fait. A partir de là, vous n’avez plus qu’à prendre quelques décisions avant d’effectuer votre test. Ces décisions sont :
- À distance ou en personne ?
- Modéré ou non modéré ?
Voyez comment cela se décompose dans l’industrie :

Comme vous pouvez le constater, les tests à distance et modérés sont utilisés uniformément dans l’industrie, bien que les tests modérés soient en déclin. Si vous approvisionnez vos testeurs d’utilisateurs à partir des platesformes mentionnées dans la section précédente, ces décisions sont déjà prises pour vous, et vous pouvez passer à l’étape cinq.
Si ce n’est pas le cas, revenons un instant en arrière : qu’est-ce qu’un test modéré, et pourquoi l’utiliser ?
Le test modéré fait référence à la présence d’un modérateur ou d’un testeur qui peut répondre aux questions et guider l’utilisateur. Cela vous donne plus de contrôle, mais cela ajoute des défis logistiques importants tant pour les testeurs que pour les utilisateurs, surtout si vous effectuez les tests en personne.
Parce que la modération d’un test d’ergonomie est une forme d’art à part entière, il est préférable d’effectuer les tests modérés avec un spécialiste de l’ergonomie, comme vous pouvez le voir ci-dessous.

Typiquement, les tests modérés ne sont nécessaires que pour les interfaces incomplètes ou dans les cas où la sécurité est une préoccupation majeure. Les tests non modérés, par contre, sont plus flexibles, car l’utilisateur n’a besoin que de se connecter et d’effectuer les tâches désignées quand il le souhaite.
Notez que les tests à distance peuvent être modérés et non modérés, en fonction de votre plateforme et de vos objectifs.
Pour les tests en personne, un laboratoire d’ergonomie désigné ou l’environnement naturel de l’utilisateur (comme nous l’avons vu dans l’étude sur le terrain) est idéal pour éviter les conditions artificielles.
Utilisez les platesformes gratuites suivantes pour les tests à distance :
Skype
Si vous vous souvenez de MELEWI de nos sections précédentes, Skype est leur outil de choix pour les tests d’ergonomie à distance. L’avantage le plus important de Skype est sa familiarité avec les utilisateurs et le partage d’écran natif. Cependant, l’inconvénient de cette plateforme est l’absence d’enregistrement d’écran intégré.

Google Hangouts
Disponible pour tout utilisateur disposant d’un compte Google, Google Hangouts est une autre plateforme gratuite de partage d’écran. Cependant, seuls certains types de comptes Google Workspace peuvent enregistrer de la vidéo en natif. Les avantages de Hangouts par rapport à Skype se résument à la préférence et à ce avec quoi vos utilisateurs sont plus à l’aise. Tous deux exécutent des fonctions similaires et nécessitent un enregistreur d’écran si vous n’avez pas de compte Google Workspace Enterprise.

Zoom
Zoom complète notre liste de plateformes de tests d’ergonomie à distance. Cette plateforme présente un avantage significatif par rapport à Skype ou à Hangouts : elle permet l’enregistrement natif d’écrans et de vidéos. En fait, nous utilisons Zoom ici à Kinsta.
Cependant, elle présente également un inconvénient majeur. Si votre réunion vidéo implique plus d’un autre utilisateur, il y a une limite de temps de 40 minutes pour les comptes gratuits.

Notez que vous devez toujours enregistrer les tests chaque fois que c’est possible. Vous aurez besoin des enregistrements pour examiner les résultats avec votre équipe, et ils sont utiles se concentrer sur les personnes, plutôt que sur les données, au centre de vos tests d’ergonomie.
C’est l’heure de notre dernière étape : l’itération.
Étape 5 : Rincer et répéter
Les tests itératifs sont la clé d’une grande facilité d’utilisation, bien que leur rôle dans l’innovation soit controversé. Que signifie itération dans un contexte de conception ? Cela signifie que votre processus n’est jamais terminé : après avoir créé un site, vous testez, modifiez et améliorez continuellement ce site.

Ainsi, une fois que vous avez effectué vos tests et recueilli vos résultats, il est temps d’examiner, de mettre en œuvre et de recommencer. Enginess, une société de conseil numérique, illustre bien la valeur de la conception itérative :
…un projet vivant que vous devriez régulièrement peaufiner et améliorer au fur et à mesure, plutôt que le construire d’un seul coup et le réaliser pour de bon.
Dans cette optique, la façon dont vous examinerez et mettrez en œuvre les résultats de vos tests d’ergonomie variera considérablement en fonction du type de données que vous avez recueillies et des objectifs que vous vous étiez fixés au départ. Contrairement aux laboratoires de chimie, les tests d’ergonomie ont tendance à récompenser un mélange de données quantitatives (« dures ») et qualitatives (« douces »).
Ils sont tous les deux importants. Leur utilisation variera d’un projet à l’autre, d’un site à l’autre. Cela dit, les données qualitatives ont tendance à être les plus conviviales pour la visualisation des données. L’un des modes de visualisation les plus populaires est la carte de parcours.

Une carte de parcours donne un aperçu visuel des différentes étapes que vos testeurs d’utilisateurs suivent tout au long de leur parcours sur votre site. Si elle est bien faite, elle comprend des paramètres émotionnels ainsi que des questions d’ergonomie, mais cela, comme votre processus d’évaluation, sera déterminé en fin de compte par le type de test que vous avez effectué.
Les cartes de parcours sont particulièrement utiles à la fin des tests d’ergonomie parce qu’elles permettent de dévoiler des informations cachées. Après avoir créé quelques cartes de parcours, les tendances commencent à devenir plus apparentes, et les domaines d’améliorations potentielles sont plus faciles à visualiser.
De plus, le fait d’avoir une information unifiée à partager entre les membres de l’équipe facilite grandement le processus d’itération. Alors, qu’attendez-vous ? Retournez à la première étape pour continuer à améliorer l’ergonomie de votre site. Il n’y a pas de limite.
Résumé
Les tests d’ergonomie sont un must absolu pour toute entreprise ayant une présence en ligne, mais c’est un vaste domaine. Les trois paramètres généralement acceptés pour les tests d’ergonomie sont la satisfaction, l’efficience et l’efficacité. Lequel de ces paramètres est le plus important pour vous déterminera le meilleur type de test d’ergonomie à exécuter pour votre site.
Une fois que vous aurez déterminé le type de test qui répond le mieux à vos besoins, il est temps de trouver des participants valides. Évitez les tests internes si vous le pouvez et recherchez des procurations proches si vos propres clients ne sont pas une solution viable. Ensuite, choisissez entre modéré et non modéré, puis entre un test à distance ou en personne. Chacun a ses propres utilisations et restrictions, alors réfléchissez bien à vos options.
Une fois votre test d’ergonomie terminé, revenez en arrière et passez en revue les résultats pour voir de quels changements votre site a besoin. Ensuite, implémentez ces changements et recommencez : l’itération est la différence entre l’ergonomie « bof » et l’ergonomie hallucinante.
La prochaine fois que vous envisagez une refonte ou que vous voulez améliorer l’expérience de vos utilisateurs, reportez-vous à ce guide pour connaître la marche à suivre ultime, étape par étape, pour tester l’ergonomie du site.