16,2% av högteknologiska företag vänder sina prioriteringar över till kundengagemang. 15.5% planerar att öka investeringarna i förbättringar av kundupplevelsen. Vad säger det dig?
Det säger att användarupplevelsen inte längre endast är designernas domän, och blir en grundpelare för alla företag med en online-närvaro, oavsett om de är helt nya eller funnits på marknaden i flera år. Det är förmodligen därför så många stora företag vänder sig till användbarhetstestning för att hitta problem och förbättra sina produkter och webbplatser.
- Sales Hacker använde användarfeedback för att öka engagemanget och lojaliteten samt förbättra sina innehållsstrategier med användarnas insikter.
- En casinooperatör, Stan James (nu Unibet), använde resultaten av användbarhetstestning för att fördubbla sin konverteringsfrekvens från 5% till 3% månad till månad.
- Listan över framgångar fortsätter och fortsätter. Kolla gärna in fler fallstudier.
Så om du inte redan sitter på användbarhetståget är det dags att gå ombord. I den här guiden tar vi dig steg för steg genom allt du behöver veta för att genomföra webbplatsanvändbarhetstestning.
- Steg 1: Hitta mätvärden och skapa uppgiftsanalyser
- Steg 2: Identifiera bästa testtyp
- Steg 3: Hitta giltiga deltagare
- Steg 4: Bestäm när, var och vem
- Steg 5: Upprepa
Steg 1: Hitta mätvärden och skapa uppgiftsanalyser
Först måste du hitta dina mätvärden. Användbarhetstestning kan avslöja en hel mängd problem, men om det inte är inriktat på att hitta specifika mätvärden kommer det inte att vara en effektiv användning av din tid – eller dina pengar.
Det finns tre indikatorer som vanligtvis förekommer i användbarhetstestning:
- Effektivitet
- Verkningsgrad
- Tillfredsställelse
Här är en snabb uppdelning av vad dessa mätvärden vanligtvis innebär:

Medan dessa tre åtgärder till ytan verkar vara mycket enkla, har var och en sin egen ryska docka av frågor, och det finns inga allmängiltiga svar.
- Vad är användarens mål?
- Vilka åtgärder måste vidtas för att uppnå dessa mål?
- Hur mäts ansträngningen?
Lyckligtvis finns det ett enkelt sätt att svara på dessa frågor genom att bygga vad som kallas en uppgiftsanalys. Uppgiftsanalyser är populära eftersom de låter dig mäta två av de mest populära mätvärdena i användbarhet direkt: uppgiftsfärdigställningsfrekvens och tid per uppgift.

Så här fungerar det. Du börjar med ett övergripande mål. I exemplet nedan är målet att ta daglig medicinering.

Du bryter sedan ner målet i de steg som behövs för att slutföra målet. Dessa kallas också underuppgifter. Inget steg är för litet.
När du är klar har du en teoretisk bild av den väg som en användare tar för att slutföra ett mål. Du kan sedan använda din uppgiftsanalys för att ställa in grundläggande verknings- och effektivitetsmått. Låt oss försöka göra en egen.
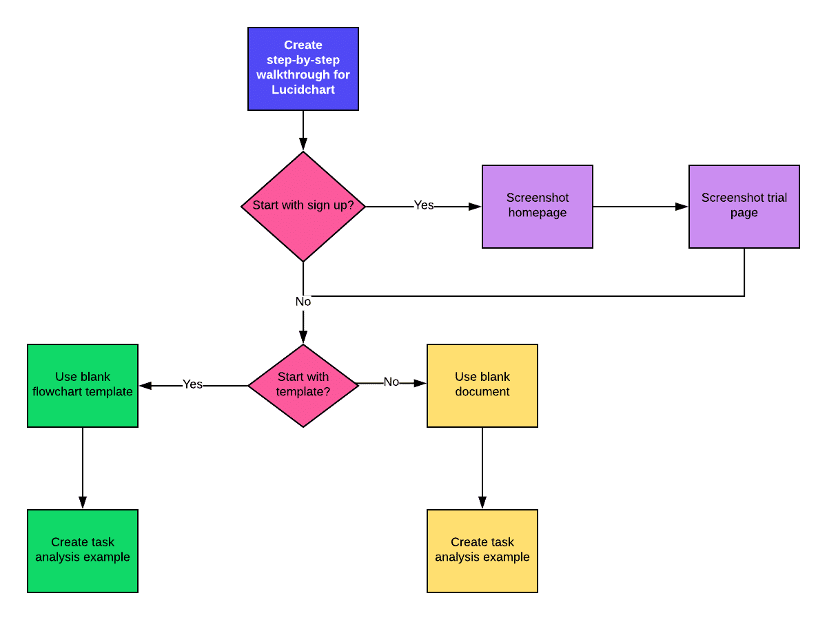
För att börja, gå över till Lucidchart. Registrera dig för ett konto genom att klicka på knappen ”Registrera dig gratis” i antingen det övre högra hörnet eller mitten av skärmen. Du kommer att tas till denna sida och ges möjlighet att starta en provperiod. Nu kan du bläddra ner tills du ser den blå ”starta gratis konto”-knappen och välja den.

När du har slutfört registreringen kommer du till den här instrumentpanelskärmen. Det finns många mallar att välja mellan, men för uppgiftsanalys är det ofta lättast att börja med ett flödesschema. Välj det andra alternativet för att få en titt på tillgängliga flödesschemamallar.

Välj det första alternativet, ”tomt diagram”.

Nästa sida kommer att innehålla en tom duk. Använd den vänstra panelen för att lägga till former. Om du inte är säker på vilken form du ska använda, håll muspekaren över alternativet tills du ser ett popup-fönster.
I de flesta fall använder en uppgiftsanalys endast en kvadratisk form (process) och diamant (beslut), men när du bygger mer komplicerade uppgiftsflöden kan det vara användbart att granska de andra formerna.

Börja lägga in former för att bygga din uppgift. Här börjar vi med ett enkelt uppgiftsflöde för att bygga denna genomgång. För att lägga till text, dubbelklicka någonstans inom formgränserna och börja skriva.
När du är redo att ansluta former, klicka på de vita cirklarna på sidorna och dra musen till nästa form. Om det är en diamanttriangel (beslut) kommer det automatiskt lägga till ”Ja” och ”Nej” till dina linjer.

Observera att om du behöver flytta en form, kommer linjerna automatiskt flyttas för att behålla kontakten, så var inte rädd för att omorganisera diagrammet när du bygger ut det.
Om du vill ändra färg, typsnitt, pilens stil eller linjer, använd den övre panelen som är markerad ovan.

När du har byggt ditt uppgiftsflöde, gå upp till ”fil” för att se dina delnings- och nedladdningsalternativ. Du kan exportera ditt uppgiftsflöde med en transparent bakgrund, som en vektorgrafik (SVG), eller som en PDF, bland andra alternativ.

Och där har du det! Du har nu en uppgiftsanalys att använda när du utför tester och ställer in dina mätvärden. Chansen är stor att du kommer att ändra din uppgiftsanalys när du faktiskt testar men att ha minst två eller tre uppgifter i förväg låter dig vägleda din användbarhetstester.

När du har byggt dina uppgifter är det dags att räkna ut den bästa testtypen för din webbplats.
Steg 2: Identifiera bästa testtyp
Användbarhetstestning kan ta många former och räckvidd när det gäller svårigheter och investeringskrav. Vilken typ av test som är bäst för din webbplats beror på mätvärden och uppgifter som du har byggt i det första steget.
Nedan täcker vi tre vanliga typer av användbarhetstester och vad de passar bäst för, liksom några hedersomnämnanden.
1. Kortsortering
Överlägset det enklaste och snabbaste användbarhetstestet på marknaden: Kortsortering är ett viktigt test för webbplatsarkitektur.

Om du kommer ihåg att spela kortmatchningsspel, liknar de kortsortering ganska mycket. Så här fungerar det. En kortsortering kan vara ”öppen”, där användarna skapar sina kategorier för sortering av kort, ”stängd”, där alla kategorier är fördefinierade och oflexibla. Alternativt, vilket framgår av ovanstående illustration, kan en kortsortering vara en ”hybrid” där användarna är fria att lägga till sina egna kategorier men också har fördefinierade kategorier att använda sig av.
Användare ordnar de återstående korten, vanligtvis enskilda webbsidor eller steg i en process, under de kategorier som passar deras mentala modell bäst. De flesta experter rekommenderar att hålla sig till 30 till 60 kort. Att utföra en kortsortering är utmärkt för att se hur användarnas mentala modeller matchar din webbplatsarkitektur och uppgiftsprocess. Det kan avslöja några viktiga problem tidigt i testprocessen, som det gjorde för Pottery Barns omdesign (som du kan se nedan).

Du kan utföra kortsorteringar på distans eller personligen. Den viktigaste fördelen med att använda ett kortsorteringstest är den hastighet vid vilken testet kan utföras, även om analyssteget i sig kan vara tidskrävande.
Men eftersom kortsortering endast tillåter begränsad användarintervention och feedback, bör de inte övervägas för dem som vill testa tillfredsställelsen eller verkningsgraden hos en webbplats. I stället bör kortsortering betraktas som ditt frontline-test för effektivitet, medan andra mätvärden verkar bättre kunna testas av mer robusta typer av användbarhetstestning, till exempel fältstudien.
2. Fältstudier
En fältstudie för användbarhetstestning är precis vad det låter som. Du reser till dina användares naturliga användningsmiljö – där de mest sannolikt kommer använda din webbplats – och få dem att ta dig igenom sin process medan du tittar på skärmen i en halvstrukturerad intervju.
Denna studie kallas också en kontextuell undersökning.

Oroa dig inte, obekvämheten av att stirra över någons axel försvinner ganska snabbt. 😉
Fältstudier är mycket mer tidskrävande än kortsorteringar, men de är idealiska för att testa uppgifter och få direkt feedback från användaren. För dem som vill gräva så djupt som möjligt i användbarhetsfrågor är fältstudier den rätta vägen. Kontextuella undersökningen är den första strategin som används av användarupplevelse-designstudion MELEWI för företag eller ”begränsad användare”-produkter.
Avik Ganguli, en UX-designkonsult på MELEWI, förklarar:
MELEWI Contextual Enquiry Sprint är utformad för att bäddas in direkt i användarens kontext: observera vad deltagarna gjorde, vad de nästan gjorde och vad de inte gjorde.
Du kan se hur MELEWI kategoriserar och förklarar fördelarna med inbäddning i den kontextuella sidan av en användbarhetsstudie nedan.

Observera att fältstudier kan utföras på distans, men kommer ofta att missa en hel del data. Nicole Fenton och Jamie Albrecht på 18F, Byrån för digitala tjänster inom den amerikanska regeringen, belyser denna punkt:
… till exempel är kontextuell undersökning mest värdefull när du kan observera människor i deras fysiska miljö. Skippa inte ansikte mot ansikte-tid mellan dina användare och forskare.
3. Ögonspårning
Om du någonsin har sett en värmekarta på en webbplats är du redan bekant med resultatet för ögonspårningstester.

Ögonspårningsstudier används för att bestämma var en användare tittar på sidan och i vilken ordning. Ju djupare färgen på värmekartan är, desto mer tid spenderade användaren på att titta på den delen av skärmen.
Det gör ögonspårning bra för att bestämma var och när användarna tappar intresset från din webbplats. Det belyser också när innehållet är irrelevant, som det gjorde för e-handelswebbplatsen Pronto.

Genom att avslöja de områden som Prontos användare brydde sig om mest, gjorde ögonspårningsstudien att Pronto kunde omdesigna en hemsida som ökade deras leads med 24% och klickfrekvens med 17%.
Liksom de tidigare testerna kan ögonspårning göras personligen med specialutrustning eller på distans med en webbkamera. Fjärrtestning är dock inte helt utan fallgropar.
Här är för- och nackdelar med att använda en webbkamera för ögonspårning:

Denna typ av användbarhetstest är inte lika givande som en fältstudie över av användarnöjdhet men kan ge mycket data för verkan och effektivitet. Det kan också hjälpa peka ut navigationsproblem genom att markera var användarnas ögon hoppar över eller missar, och i princip sätter din webbplats genom linsen av användarnas ögon. Baserat på feedback kan du förbättra din design, webbplatsstruktur, webbplatsnavigering, CTA och så vidare.
Hedersomnämnanden
Kortsortering , fältstudier och ögonspårning är inte de enda användbarhetstesterna på marknaden.
Fokusgrupper, A/B-tester och undersökningar är alla livskraftiga former av användartestning som kan belöna feedback men bör inte övervägas för större omdesigner.
Efter att identifierat de bästa typerna av tester för dina mål, måste du nu hitta människor att testa. Det kan överraska dig hur många du behöver.
Steg 3: Hitta giltiga deltagare
Hur många användare behöver du för att göra ett användbarhetstest? Branschstandarden är cirka fem. Enligt en undersökning från UserTesting rekryterar 33% av företagen fem eller färre användare och 41% rekryterar mellan sex och tio.

Nyckeln till att hitta användare för din användbarhetstestning är att se till att de är giltiga approximationer till riktiga användare. Att inte validera designändringar hos din unika användarbas kan ha drastiska effekter. Det är vad designerna bakom Icons8 upptäckte efter att ha rullat ut en omdesign och förlorat nästan hälften av sina användare.
Det är också därför vi här på Kinsta gjorde användarfeedback till en direkt del av vår omdesignprocess.
Med detta sagt finns det tillfällen när att hitta representativa användare är för tidskrävande eller dyrt för testets mål. I dessa fall kan interna testare vara användbara. Det kallas ”dogfooding” (som i att äta din egen hundmat), och denna metod för testning tillät Boston Globe att få värdefull kvalitativ feedback om nya navigationsfunktioner. Kolla in det här:

Så, interntestning har definitivt sina användningsområden, men bara när ditt behov av snabb feedback överväger oron över extern validitet. För giltiga tester som ger både kvantitativa och kvalitativa data behöver du användare så nära dina egna användare som möjligt.
Ett potentiellt sätt att nå dessa användare är genom en snabb undersökning som skickas ut till ditt företags mailingslista för att hitta potentiella deltagare. Om du kombinerar undersökningen med ett incitament, till och med ett som inte garanteras, som ett lotteri, kommer din deltagarskara öka, och du får en pool av verkliga användare av dina produkter för att testa.
Även bara ett incitament på n femtiolapp kan seriöst öka ditt antal deltagare, har Gallup-forskning funnit.

Du kan använda enkätplattformar som SurveyMonkey och Google Forms, och om du använder en WordPress-webbplats kan du använda formulärbyggare för att fånga information från potentiella deltagare. Vi är stora fans av Hotjar och använder det hos Kinsta.
Med det sagt finns det många anledningar till att riktiga webbplatsanvändare kanske inte är de bästa. För det syftet finns det betalda plattformar där du kan hitta proxyanvändare för en liten avgift. Låt oss ta en titt på några av dem.
UserTesting
UserTesting används av några av de största namnen inom designbranschen och mer, och erbjuder en testplattform för användbarhetsproffs, marknadsförare, företagare, spelutvecklare, och mer.
Robust och fullt utrustad kan denna testplattform sätta dig i kontakt med användarproxies och få resultat på så lite som två timmar. Observera att detta är en av de enda plattformarna där du kan ordna live-testning.

Userlytics
Userlytics är en annan robust plattform med lagom höga priser och oöverträffad kvalitet och som används av Google. Userlytics erbjuder inspelade videos och har en testpanel på över 200 000 användare, vilket gör det lätt som en plätt att hitta ideala användarproxies.
Det som skiljer Userlytics från dess konkurrens är dess anpassningsmöjligheter. Unikt erbjuder grenlogik, tester genom Userlytics kan struktureras för att utföra flera, divergerande uppgiftsflöden.

Nu är det dags att köra ditt test – vilket innebär att det är dags att bestämma var, när och vem som ska vara inblandad.
Steg 4: Bestäm när, var och vem
Du kan släppa ut en suck av lättnad i detta steg: den svåra delen är över. Härifrån behöver du bara fatta några fler beslut innan du utför ditt test. Dessa beslut är:
- Distans eller personligen?
- Modererad eller omodererad?
Kolla in hur det används i branschen:

Som du kan se används distans- och modererad testning jämnt över hela branschen, medan modererad testning är på nedgång. Om du hämtar dina användartestare från de plattformar som nämns i föregående avsnitt, är dessa beslut är redan tagna åt dig, och du kan hoppa ner till steg fem.
Om inte, låt oss backa upp ett ögonblick: vad exakt är modererad testning, och varför ska du använda den?
Modererad testning innebär att du har en moderator eller testare närvarande som kan svara på frågor och vägleda användaren. Detta ger dig mer kontroll men det ger betydande logistiska utmaningar för både testare och användare, särskilt om du genomför tester personligen.
Eftersom moderering av ett användbarhetstest är sin egen konstform, utförs modererade test bäst med en användbarhetsspecialist, som du kan se nedan.

Vanligtvis är modererade tester endast nödvändiga för ofullständiga gränssnitt eller i fall där säkerhet är ett primärt problem. Omodererade tester är å andra sidan mer flexibla, eftersom användaren bara behöver logga in och utföra de angivna uppgifterna när det är bekvämt.
Observera att fjärrtester kan vara både modererade och omodererade, beroende på din plattform och dina mål.
För personliga tester är ett särskilt avsett användbarhetslabb eller användarens naturliga miljö (som vi såg i fältstudien) idealiskt för att undvika artificiella förhållanden.
Använd följande gratis plattformar för fjärrtester:
Skype
Om du kommer ihåg MELEWI från våra tidigare avsnitt, är Skype deras favoritverktyg för fjärranvändbarhetstester. Den viktigaste fördelen med Skype är dess förtrogenhet hos användare och inbyggda skärmdelning. Nackdelen med denna plattform är dock bristen på inbyggd skärminspelning.

Google Hangouts
För alla användare med ett Google-konto är Google Hangouts en annan gratis plattform med skärmdelningsförmågor. Endast vissa typer av Google Workspace-konton kan dock spela in video utan tillägg. Fördelarna med Hangouts över Skype handlar om preferens och vad dina användare är mest bekväma med. Båda utför liknande funktioner och kräver en skärminspelare om du inte har ett Google Workspace Enterprise-konto.

Zoom
Den sista på vår lista över plattformar för fjärranvändbarhetstestning är Zoom. Denna plattform har en betydande fördel gentemot både Skype eller Hangouts: det ger inbyggd skärm- och videoinspelning. Vi använder faktiskt Zoom här på Kinsta.
Det har dock också en stor nackdel. Om videomötet involverar fler än en annan användare finns det en 40-minuters tidsgräns för gratiskonton.

Observera att du alltid ska spela in testen när det är möjligt. Du behöver inspelningarna för att granska resultaten med ditt team, och de är till hjälp för att hålla fokus på personerna, snarare än data, i centrum av dina användbarhetstester.
Dags för vårt sista steg: upprepning
Steg 5: Upprepa
Upprepad testning är nyckeln till hög användbarhet, även om det finns viss oenighet om dess roll i innovation. Vad betyder upprepning i ett designsammanhang? Det betyder att din process aldrig är över: efter att ha skapat en webbplats testar du kontinuerligt, finjusterar och förbättrar den webbplatsen oändligt.

Så, när du har utfört dina tester och samlat dina resultat, är det dags att granska, implementera och sedan göra det igen. Enginess, ett digitalt konsultföretag, illustrerar värdet av upprepande design snyggt:
…ett levande projekt som du regelbundet bör justera och förbättra allteftersom, snarare än att bygga den i ett svep och vara klar för gott.
Med detta i åtanke kommer det sätt du granskat och implementerat resultaten av din användbarhetstestning att variera avsevärt baserat på vilken typ av data du har samlat in och vad dina ursprungliga mål var. Till skillnad från ett kemilab tenderar användbarhetstestning att belöna en blandning av kvantitativa (”hårda”) och kvalitativa (”mjuka”) data.
Båda är viktiga. Hur de används kommer att förändras från projekt till projekt, webbplats till webbplats. Med detta sagt tenderar kvalitativa data att vara de mest passande för datavisualisering. Ett av de mest populära sätten att visualisera detta är genom en resekarta.

En resekarta ger en visuell översikt över de olika steg som dina användartestare tar under hela sin resa på din webbplats. Om det görs bra inkluderar den emotionella parametrar samt användbarhetsproblem, men det, precis som din granskningsprocess, kommer i slutändan att bestämmas av vilken typ av test du har utfört.
Resekartor är särskilt användbara vid slutet av användbarhetstester eftersom de hjälper till att avslöja dolda insikter. Efter att ha skapat några resekartor börjar trenderna bli tydligare, och områden med potentiell förbättring är lättare att visualisera.
Att ha en enhetlig bit av information att dela bland gruppmedlemmar gör upprepningsprocessen också mycket enklare. Vad väntar du på? Gå tillbaka till det första steget för att fortsätta pusha webbplatsens användbarhet ännu högre. Himlen är gränsen.
Sammanfattning
Användbarhetstestning är ett absolut måste för alla företag med en onlinenärvaro, men det är ett brett fält. De tre mätvärden som allmänt används för användbarhetstestning är tillfredsställelse, verkningsgrad och effektivitet. Vilket av dessa mätvärden som betyder mest för dig kommer att avgöra den bästa typen av användbarhetstest du borde köra för din webbplats.
När du har begränsat den typ av test som passar dina behov bäst är det dags att hitta giltiga deltagare. Undvik interna tester om du kan och leta efter nära proxies om dina egna kunder inte är en fungerande lösning. Därefter bestämmer du mellan modererad och omodererad, sedan mellan fjärr- och personlig testning. Var och en har sina egna användningsområden och begränsningar, så överväg dina alternativ noggrant.
När din användbarhetstestning är avslutad, gå tillbaka och granska resultaten för att se vilka förändringar din webbplats behöver. Genomför sedan dessa förändringar och gör det igen: upprepning är skillnaden mellan ”meh”-användbarhet och super-UX på stjärnnivå.
Nästa gång du funderar på en omdesign eller vill förbättra användarupplevelsen, se tillbaka till den här guiden för den ultimata steg för steg-guiden till webbplatsanvändbarhetstestning.