16,2% das empresas de alta tecnologia estão voltando sua prioridade para o engajamento do cliente. Plano de 15,5% para aumentar o investimento em melhorias na experiência do cliente. O que é que isso te diz?
Isso diz-lhe que a experiência do usuário está deixando o domínio dos designers e tornando-se um pilar para qualquer negócio com uma presença on-line, se eles são novos ou estão no bloco há anos. É provavelmente por isso que tantas empresas de grande nome estão se voltando para testes de usabilidade para detectar problemas e melhorar os seus produtos e sites.
- O Sales Hacker usou o feedback do usuário para aumentar o engajamento, criar fidelidade e melhorar suas estratégias de conteúdo com insights fornecidos pelo usuário.
- Um operador de apostas desportivas online, Stan James (agora Unibet), usou os resultados dos testes de usabilidade para duplicar a sua taxa de conversão de 1,5% para 3% mês a mês.
- A lista de sucessos continua e continua. Sinta-se à vontade para verificar mais estudos de caso.
Por isso, se ainda não estás no comboio da usabilidade, está na hora de embarcar. Neste guia, vamos levá-lo passo a passo através de tudo o que você precisa saber para realizar testes de usabilidade do site.
Passo 1: Determinar métricas e criar análises de tarefas
Primeiro, tens de descobrir as tuas métricas. Os testes de usabilidade podem desenterrar toda uma série de problemas, mas se não estiver sendo direcionado para determinar métricas específicas, não vai ser um uso efetivo do seu tempo – ou centavos.
Existem três indicadores tipicamente acordados nos testes de usabilidade:
- Eficiência
- Eficácia
- Satisfação
Aqui está uma breve descrição do que essas métricas geralmente implicam:

Enquanto em seu rosto, essas três medidas parecem simples, cada uma delas é sua própria boneca de perguntas, e não há respostas universais.
- Quais são os objetivos do usuário?
- Que medidas devem ser tomadas para atingir essas metas?
- Como se mede o esforço?
Felizmente, há uma maneira fácil de responder a estas questões construindo o que se chama de análise de tarefas. As análises de tarefas são populares porque permitem medir diretamente duas das métricas mais populares em usabilidade: taxas de conclusão de tarefas e tempo na tarefa.

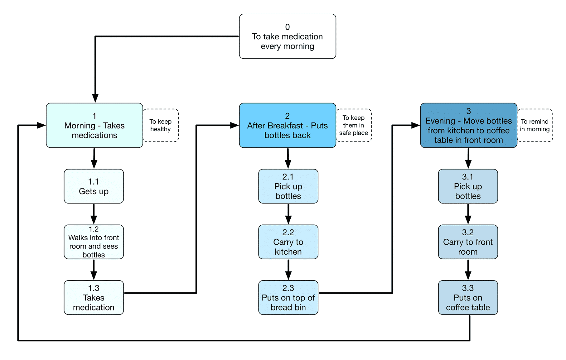
É assim que funciona. Começa-se com um objetivo global. No exemplo abaixo, o objetivo é tomar medicação diária.

Você então divide a meta nos passos necessários para completar o objetivo. Estas também são chamadas subtarefas. Nenhum passo é demasiado pequeno.
Quando terminado, você tem uma imagem teórica do caminho que um usuário toma para completar um objetivo. Em seguida, você pode usar sua análise de tarefas para definir métricas de eficácia e eficiência da linha de base. Vamos tentar fazer um dos nossos.
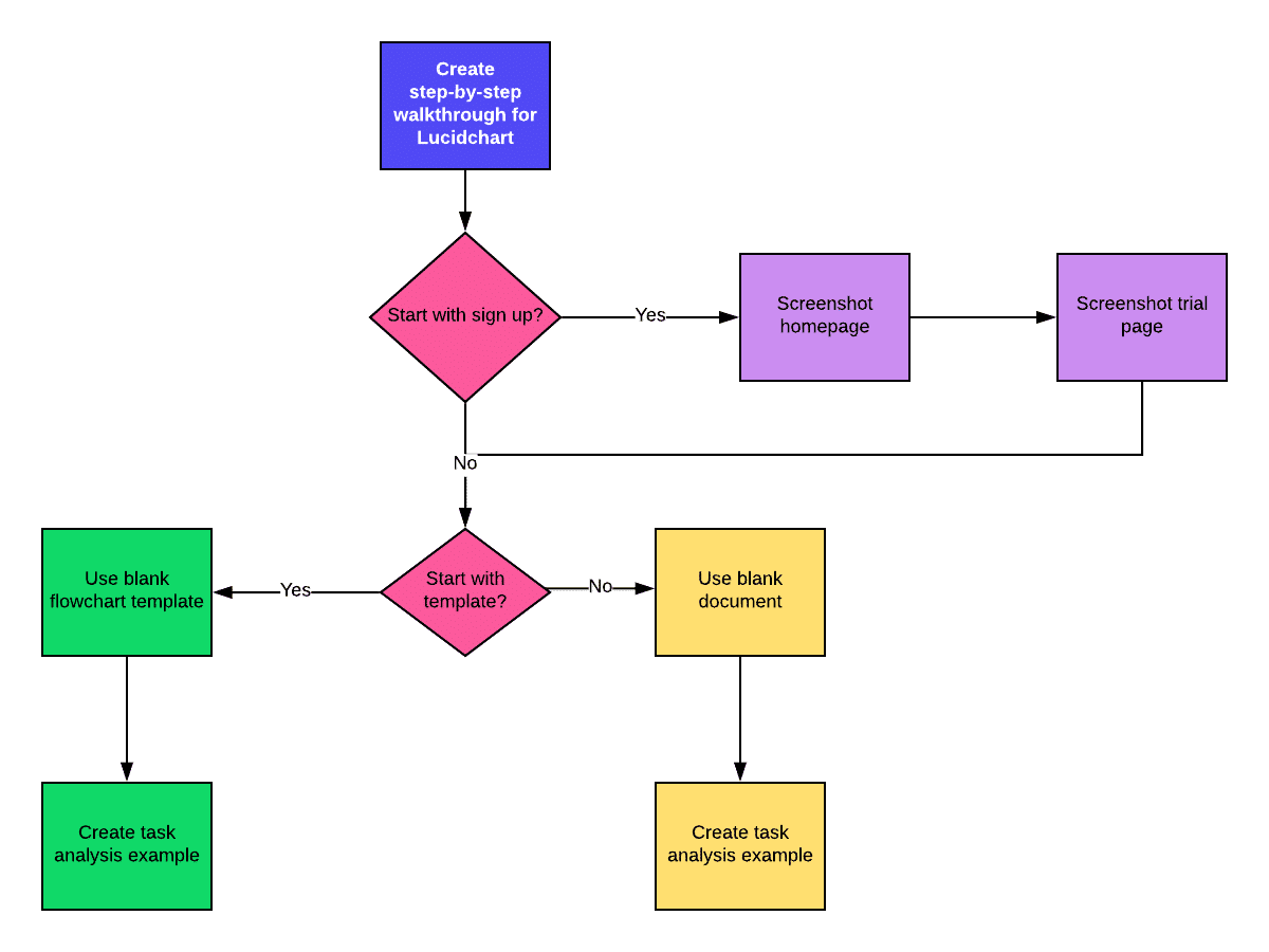
Para começar, vá até ao Lucidchart. Cadastre-se em uma conta clicando no botão “Cadastre-se grátis” no canto superior direito ou no meio da tela. Você será levado a esta página e terá a oportunidade de iniciar um julgamento. Por enquanto, role para baixo até ver o botão azul “iniciar conta livre” e selecione isso.

Depois de concluir a inscrição, você virá a esta tela do painel de controle. Há muitos modelos para escolher, mas para a análise de tarefas, é geralmente mais fácil começar com um fluxograma. Escolha a segunda opção para ver os modelos de fluxograma disponíveis.

Escolha a primeira opção, “diagrama em branco”.

A próxima página apresentará uma tela em branco. Use o painel esquerdo para adicionar formas. Se você não tiver certeza de qual forma usar, passe o mouse sobre a opção até ver um pop-up.
Na maioria dos casos, uma análise de tarefa usa apenas uma forma de quadrado (processo) e diamante (decisão), mas conforme você constrói fluxos de tarefas mais complicados, pode ser útil revisar as outras formas.

Comece a colocar formas para construir a sua tarefa. Aqui, estamos a começar com um fluxo de tarefas simples para construir esta passagem. Para adicionar texto, clique duas vezes em algum lugar dentro dos limites da forma e comece a digitar.
Quando estiver pronto para conectar formas, clique nos círculos brancos nas laterais e arraste o mouse para a próxima forma. Se for um triângulo de diamante (decisão), adicionará automaticamente “sim” e “não” às suas linhas.

Note que se você precisar mover uma forma, as linhas serão reposicionadas automaticamente para permanecerem conectadas, então não tenha medo de reorganizar seu gráfico conforme você o constrói.
Se você quiser alterar a cor, fonte, traço, estilo de seta ou linhas, use o painel superior destacado acima.

Depois de criar seu fluxo de tarefas, vá até o “arquivo” para ver suas opções de compartilhamento e download. Você pode exportar seu fluxo de tarefas com um fundo transparente, como um gráfico vetorial (SVG), ou como um PDF, entre outras opções.

E aí tens tu! Agora você tem uma análise de tarefas para usar ao realizar testes e configurar suas métricas. As chances são de que você altere sua análise de tarefas quando estiver realmente em testes, mas ter pelo menos duas ou três tarefas à frente do tempo permite que você oriente seus testes de usabilidade.

Depois de ter construído suas tarefas, é hora de descobrir o melhor tipo de teste para o seu site.
Passo 2: Identificar o melhor tipo de teste
Os testes de usabilidade podem assumir muitas formas e variações em termos de dificuldade e exigência de investimento. O tipo de teste que é melhor para o seu site depende das métricas e tarefas que você construiu no primeiro passo.
Abaixo, vamos abordar três tipos comuns de testes de usabilidade e para que servem, bem como algumas menções honrosas.
1. Tipos de Cartões
De longe o teste de usabilidade mais fácil e rápido, um tipo de cartão é um teste instrumental para a arquitetura do site.

Se você se lembra de jogar jogos de cartas, os tipos de cartas são semelhantes. É assim que funciona. Um tipo de cartão pode ser “aberto”, no qual os usuários criam suas categorias para classificar os cartões, “fechado”, no qual todas as categorias são predefinidas e inflexíveis. Alternativamente, como visto na ilustração acima, um tipo de cartão pode ser um “híbrido” onde os usuários são livres para adicionar suas próprias categorias, mas também têm o uso de categorias predefinidas.
Os usuários encomendam os cartões restantes, geralmente páginas web individuais ou etapas de um processo, sob as categorias que melhor se encaixam no seu modelo mental. A maioria dos especialistas recomenda colar com 30 a 60 cartões. Executar uma classificação de cartões é excelente para ver como os modelos mentais de seus usuários combinam com a arquitetura e o processo de tarefas do seu site. Ele pode revelar quaisquer questões significativas no início do processo de teste, como fez para o redesenho do Pottery Barn (como visto abaixo).

Você pode conduzir os tipos de cartões remotamente ou pessoalmente. O benefício mais significativo da utilização de um teste de classificação de cartões é a velocidade a que o teste pode ser realizado, embora a própria fase de análise possa ser demorada.
No entanto, como os tipos de cartões só permitem uma intervenção e feedback limitados do usuário, eles não devem ser considerados para aqueles que querem testar a satisfação ou a eficácia de um site. Em vez disso, os tipos de cartões devem ser considerados seu teste de linha de frente para eficiência, enquanto outras métricas parecem melhor deixadas para tipos mais robustos de testes de usabilidade, como o estudo de campo.
2. Estudos de Campo
Um estudo de campo para testes de usabilidade é exatamente o que parece. Você viaja para o local do habitat de uso natural dos seus usuários – onde eles provavelmente estarão usando seu site – e os faz acompanhar seu processo enquanto observa a tela deles em uma entrevista semi-estruturada.
Este estudo também é chamado de investigação contextual.

Não se preocupe, a estranheza de olhar por cima do ombro de alguém desaparece rapidamente. 😉
Os estudos de campo são muito mais demorados do que os tipos de cartões, mas são ideais para testar tarefas e obter feedback direto do usuário. Para aqueles que querem aprofundar nas questões de usabilidade, os estudos de campo são o caminho a seguir. As consultas contextuais são a primeira estratégia implementada pelo estúdio de design MELEWI da experiência do usuário para produtos empresariais ou “usuários limitados”.
Avik Ganguli, um consultor de design UX da MELEWI, explica:
O MELEWI Contextual Enquiry Sprint foi concebido para ser incorporado diretamente no contexto do utilizador: observar o que os participantes fizeram, o que quase fizeram e o que não fizeram.
Você pode ver como a MELEWI categoriza e explica os benefícios da incorporação no lado contextual de um estudo de usabilidade abaixo.

Observe que os estudos de campo podem ser realizados remotamente, mas muitas vezes perdem a riqueza dos dados. Nicole Fenton and Jamie Albrecht of 18F, a agência de serviços digitais do governo dos EUA, destaca este ponto:
… Por exemplo, a investigação contextual é mais valiosa quando se pode observar as pessoas no seu ambiente físico típico. Não perca tempo entre os seus utilizadores e os seus colegas investigadores.
3. Rastreamento ocular
Se você já viu um mapa de calor de um site, você já está familiarizado com a saída para testes de rastreamento ocular.

Estudos de rastreamento ocular são usados para determinar onde um usuário está olhando na página e em que ordem. Quanto mais profunda a cor do mapa de calor, mais tempo o usuário passou olhando para aquela seção da tela.
Isso torna o rastreamento ocular ótimo para determinar onde e quando os usuários estão se desligando do seu site. Ele também destaca quando o conteúdo é irrelevante, como fez para o site de comércio eletrônico Pronto.

Ao revelar as áreas que os usuários do Pronto mais gostavam, o estudo de rastreamento ocular permitiu ao Pronto redesenhar uma página inicial que aumentou suas leads em 24% e click-throughs em 17%.
Como nos testes anteriores, o rastreamento ocular pode ser feito pessoalmente com equipamentos especializados ou remotamente com uma câmera web. No entanto, o teste remoto não está isento de suas armadilhas.
Aqui estão os prós e contras de usar uma webcam para rastreamento ocular:

Esse tipo de teste de usabilidade não é tão gratificante quanto um estudo de campo da satisfação do usuário, mas pode produzir dados ricos em eficiência e eficácia. Ele também pode ajudar a apontar problemas de navegação, destacando onde os olhos dos usuários saltam ou perdem, essencialmente colocando o seu site através da lente dos olhos dos seus usuários.
Menções Honrosas
Tipos de cartas, estudos de campo e rastreamento ocular não são os únicos testes de usabilidade no jogo.
Grupos focais, testes A/B e pesquisas são formas viáveis de testes de usuários que podem recompensar o feedback, mas não devem ser considerados em nenhum dos grandes redesigns.
Agora, depois de identificar os melhores tipos de testes para seus objetivos, você tem que encontrar pessoas para testar. Pode surpreender-te a quantidade que precisas.
Passo 3: Encontre participantes válidos
Quantos usuários você precisa para realizar um teste de usabilidade? O padrão da indústria é de cerca de cinco. De acordo com um inquérito do UserTesting, 33% das empresas recrutam cinco ou menos utilizadores e 41% recrutam entre seis e dez.

A chave para usuários de sourcing para seus testes de usabilidade é garantir que eles sejam aproximações válidas para usuários reais. Não validar alterações de projeto com sua base de usuários exclusiva pode ter alguns impactos drásticos. Isso é o que os designers por trás Icons8 descobriu depois de lançar um redesign e perder quase metade de seus usuários.
É também por isso que aqui na Kinsta fizemos do feedback do usuário uma parte direta do nosso processo de redesenho.
Dito isto, há alturas em que encontrar utilizadores representativos é demasiado moroso ou dispendioso para os objetivos do teste. Nesses casos, os testadores internos podem ser úteis. Referido como “dogfooding” (como comer a sua própria comida de cão), este método de teste permitiu ao The Boston Globe obter feedback qualitativo valioso sobre as novas funcionalidades de navegação. Olha para isto:

Assim, os testes internos definitivamente têm seus usos, mas apenas quando sua necessidade de feedback rápido supera as preocupações sobre a validade externa. Para testes válidos que recompensem dados quantitativos e qualitativos, você precisa de usuários o mais próximo possível de seus próprios usuários.
Uma maneira potencial de alcançar esses usuários é através de um rápido questionário enviado para a lista de e-mail da sua empresa para selecionar potenciais participantes. Se you couple the survey with an incentive, mesmo uma que não seja garantida como uma loteria, suas taxas de participação subirão, e você terá um grupo de usuários reais de seus produtos para testar.
Mesmo que apenas um incentivo de $5 possa aumentar seriamente suas taxas de participação, a pesquisa Gallup descobre.

Você pode usar plataformas de questionário como SurveyMonkey e Google Forms ou, se estiver usando um site do WordPress, pode usar construtores de formulários para capturar informações de participantes potenciais. Somos grandes fãs do Hotjar e usamo-lo em Kinsta.
Dito isto, há muitas razões para que os verdadeiros usuários do site possam não ser viáveis. Para isso, existem plataformas pagas onde você pode obter usuários proxy por uma pequena taxa. Vamos dar uma olhada em alguns deles.
Teste de usuário
Usado por alguns dos maiores nomes da indústria de design e mais além, o UserTesting oferece uma plataforma de testes para profissionais de usabilidade, comerciantes, empresários, desenvolvedores de jogos e muito mais.
Robusta e com todos os recursos, esta plataforma de teste pode conectá-lo a proxies de usuário e obter resultados em apenas duas horas. Note que esta é uma das únicas plataformas onde você pode organizar testes ao vivo.

Userlytics
Usada pelo Google, a Userlytics é outra plataforma robusta com preços médios de estrada e qualidade incomparável. Fornecendo vídeos gravados, o painel de teste para a Userlytics é mais de 200.000 usuários fortes, tornando-o uma opção ideal para encontrar proxies de usuário ideais.
O que distingue a Userlytics da concorrência é a sua gama de personalização. Oferecendo uma lógica de ramificação exclusiva, os testes através da Userlytics podem ser estruturados para realizar fluxos de tarefas múltiplas e divergentes.

Agora, está na altura de fazer o teu teste – o que significa que está na altura de decidir onde, quando e quem estará envolvido.
Passo 4: Decida Quando, Onde e Quem
Podes respirar fundo neste passo: a parte difícil acabou. A partir daqui, você só precisa tomar mais algumas decisões antes de realizar seu teste. Estas decisões são:
- Remoto ou em pessoa?
- Moderado ou não moderado?
Veja como se decompõe na indústria:

Como você pode ver, os testes remotos e moderados são usados uniformemente em todo o setor, embora os testes moderados estejam em declínio. Se você obtém seus testadores de usuário das plataformas mencionadas na seção anterior, essas decisões já foram tomadas para você, e você pode pular para o quinto passo.
Se não, vamos voltar atrás por um momento: o que é exatamente o teste moderado, e por que você deve usá-lo?
Testes moderados referem-se à presença de um moderador ou testador que pode responder a perguntas e orientar o usuário. Isso coloca mais controle em suas mãos, mas adiciona desafios logísticos significativos tanto para os testadores quanto para os usuários, especialmente se você estiver realizando testes pessoalmente.
Porque a moderação de um teste de usabilidade é a sua própria forma de arte, os testes moderados são melhor realizados com um especialista em usabilidade, como você pode ver abaixo.

Normalmente, testes moderados só são necessários para interfaces incompletas ou em casos onde a segurança é uma preocupação primária. Os testes não moderados, por outro lado, são mais flexíveis, pois o usuário precisa apenas fazer login e executar as tarefas designadas conforme sua conveniência.
Note que os testes remotos podem ser moderados e não moderados, dependendo de sua plataforma e objetivos.
Para testes presenciais, um laboratório de usabilidade designado ou o ambiente natural do usuário (como vimos no estudo de campo) é ideal para evitar condições artificiais.
Use as seguintes plataformas gratuitas para testes remotos:
Skype
Se você se lembrar da MELEWI em nossas seções anteriores, o Skype é a ferramenta preferida para testes de usabilidade remota. O benefício mais significativo do Skype é sua familiaridade com os usuários e o compartilhamento de telas nativas. No entanto, a desvantagem desta plataforma é a falta de gravação de tela embutida.

Google Hangouts
Disponível para qualquer utilizador com uma conta Google, o Google Hangouts é outra plataforma gratuita com capacidades de partilha de ecrã. No entanto, apenas alguns tipos de contas Google Workspace podem gravar vídeo nativamente. As vantagens do Hangouts sobre o Skype se resumem à preferência e ao que os seus usuários se sentem mais confortáveis. Ambos executam funções semelhantes e exigirão um gravador de tela se você não estiver configurado com uma conta Google Workspace Enterprise.

Zoom
Completando a nossa lista de plataformas para testes de usabilidade remota é Zoom. Essa plataforma tem uma vantagem significativa sobre o Skype ou Hangouts: ela oferece gravação de vídeo e tela nativa. Na verdade, usamos Zoom aqui em Kinsta.
No entanto, também tem uma grande desvantagem. Se sua videoconferência envolver mais de um usuário, há um limite de tempo de 40 minutos para contas gratuitas.

Note que você deve sempre gravar os testes sempre que possível. Você precisará das gravações para analisar os resultados com sua equipe e elas são úteis para manter o foco nas pessoas, e não nos dados, no centro dos seus testes de usabilidade.
Está na hora do nosso último passo: iterar.
Passo 5: Enxaguar e repetir
Os testes iterativos são a chave para uma grande usabilidade, embora haja alguma discussão sobre seu papel na inovação. O que significa iteração num contexto de design? Isso significa que seu processo nunca termina: depois de criar um site, você continuamente testa, ajusta e melhora esse site infinitamente.

Por isso, depois de teres realizado os teus testes e reunido os teus resultados, é altura de rever, implementar e depois fazer tudo de novo. Enginess, uma consultoria digital, ilustra bem o valor do design iterativo:
…um projeto vivo que você deve ajustar e melhorar regularmente à medida que for, em vez de construí-lo de uma só vez e ser feito para sempre.
Com isso em mente, a forma como você revisa e implementa os resultados dos seus testes de usabilidade varia significativamente com base no tipo de dados que você coletou e quais eram suas metas originais. Ao contrário do laboratório químico, os testes de usabilidade tendem a recompensar um saco misto de dados quantitativos (“duros”) e qualitativos (“moles”).
São ambos importantes. A forma como eles são usados mudará de projeto para projeto, de site para site. Dito isto, os dados qualitativos tendem a ser os mais amigáveis para a visualização de dados. Um dos modos mais populares de visualização é através de um mapa de viagem.

Um mapa de viagem fornece uma visão geral visual dos diferentes passos que os testadores de usuário realizam durante a jornada em seu site. Se bem feito, ele inclui parâmetros emocionais, bem como questões de usabilidade, mas que, como o seu processo de revisão, será finalmente determinado pelo tipo de teste que você realizou.
Os mapas de viagem são especialmente úteis na conclusão dos testes de usabilidade porque ajudam a revelar insights ocultos. Depois de criar alguns mapas de viagem, as tendências começam a se tornar mais aparentes, e as áreas de melhoria potencial são mais fáceis de visualizar.
Além disso, ter uma informação unificada para compartilhar entre os membros da equipe torna o processo de iteração muito mais fácil. Então, do que estás à espera? Volte ao primeiro passo para continuar a aumentar a usabilidade do seu website. O céu é o limite.
Resumo
O teste de usabilidade é uma necessidade absoluta para qualquer negócio com uma presença online, mas é um campo amplo. As três métricas geralmente acordadas para testes de usabilidade são satisfação, eficiência e eficácia. Qual destas métricas é mais importante para você irá determinar o melhor tipo de teste de usabilidade a ser executado para o seu site.
Depois que você restringir o tipo de teste que melhor se adapta às suas necessidades, é hora de encontrar participantes válidos. Evite testes internos se puder e procure por proxies próximos se seus próprios clientes não forem uma solução viável. Em seguida, decida entre moderado e não moderado e, em seguida, entre testes remotos ou presenciais. Cada um tem seus próprios usos e restrições, então considere suas opções cuidadosamente.
Uma vez concluído o teste de usabilidade, volte atrás e reveja os resultados para ver que mudanças seu site precisa. Então implemente essas mudanças e faça tudo de novo: a iteração é a diferença entre a usabilidade “meh” e o estrelato de usabilidade de fusão de faces.
Da próxima vez que você estiver considerando um redesenho ou quiser melhorar a experiência de seus usuários, consulte este guia para obter o melhor teste de usabilidade do site passo a passo.